Image Library Categories
Note
It is recommended that you use the "save as" feature of your browser, and save the zip file locally before attempting to open it.
The blue "Lite" buttons you see in some fields indicate a smaller version of that particular image. Lite versions are about 200K and are in JPEG format.
: SolidWorks Simulation\Flow Sim Results Velocity_Pressure (shaded).jpg
: Flow Simulation 2011 now allows multiple flow results parameter (velocity, pressure etc) to be shown at the same time in one view.
: SolidWorks Simulation\Sustainability Manf_Use Regions (shaded).jpg
: Sustainability assumes environmental impacts based upon where your product is manufactured and used as well as the transport between these to locations. This database has been expanded to include data for both South America as well as Australia.
: SolidWorks Simulation\Sustainability Material_Mapping (white).jpg
: Custom materials can now be included into any Sustainability analysis. The materials database now allows the mapping of custom materials to materials in the standard material database which have the environmental impacts included.
: SolidWorks Simulation\Sim New_Reports.jpg
: The final part of any analysis is the collation of the results and the creation of a report. For designers and engineers who are under tremendous time pressure this can be a long a tedious process. SolidWorks Simulation users now have a customizable reporting template that can automatically populate a report with both the set up and the results, leaving the engineer to concentrate on writing the simulation’s findings.
: SolidWorks Simulation\Sim SW Prem Tappered Beam (shadded).jpg
: For the efficient analysis of assemblies with long slender components, beam elements are an important tool. The beam analysis tools have seen considerable enhancements in this release. Beam elements can now be applied to tapered components with a constant cross section. The loads applied to the beam can now vary along its length and the mesh size for each beam can be set.
: SolidWorks Simulation\Meshing_Perf.jpg
: Using simulation as a design tool requires that the analysis, the component, or product be solved multiple times as the design evolves. This requires the mesh to be built time and time again so splitting up the meshing process over multiple CPUs or cores reduces the total solve time.
: SolidWorks Simulation/turbo charger.jpg
: Simulate complex flow problems, such as this turbo charger with rotating parts.
: SolidWorks Simulation/sheet metal.jpg
: View results for velocities, temperatres, and pressures, and probe the section for results at any location.
: Simulate electronic design with multiphysics for fluid flow as well as thermal analysis.
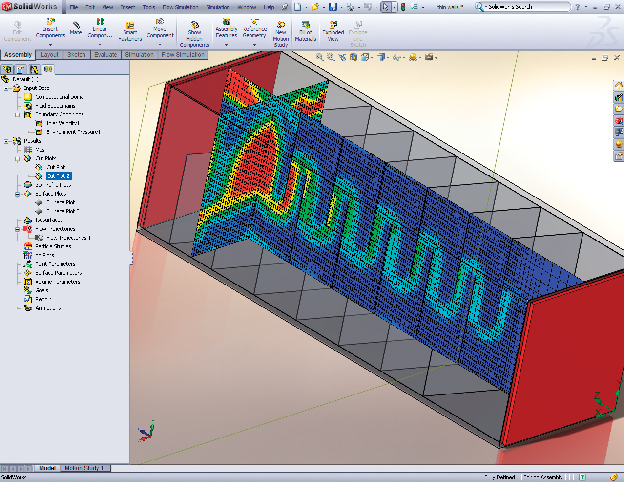
: Visualize complex flow results, such as flow trajectories, section plots, and surface plot data.
| Page: [ Prev 1 2 3 4 Next ] |





